第1类
第2类
第3类
第4类
第5类
第6类
第7类
第8类
第9类
第10类
第11类
第12类
第13类
第14类
第15类
第16类
第17类
第18类
第19类
第20类
第21类
第22类
第23类
第24类
第25类
第26类
第27类
第28类
第29类
第30类
第31类
第32类
第33类
第34类
第35类
第36类
第37类
第38类
第39类
第40类
第41类
第42类
第43类
第44类
第45类
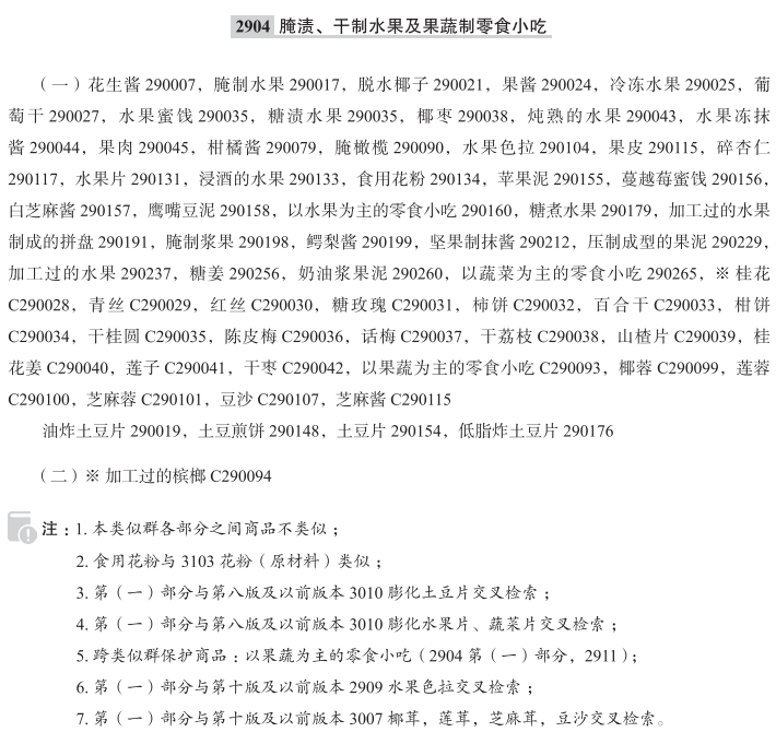
2904-腌渍、干制水果及制品(更新时间:2024年07月25日)
290007花生酱;290017腌制水果;290019油炸土豆片;290021脱水椰子;290024果酱;290025冷冻水果;290027葡萄干;290035糖渍水果;290035水果蜜饯;290038椰枣;290043炖熟的水果;290044水果冻抹酱;290045果肉;290079柑橘酱;290090腌橄榄;290104水果色拉;290115果皮;290117碎杏仁;290131水果片;290133浸酒的水果;290134食用花粉;290148土豆煎饼;290154土豆片;290155苹果泥;290156蔓越莓蜜饯;290157白芝麻酱;290158鹰嘴豆泥;290160以水果为主的零食小吃;290176低脂炸土豆片;290179糖煮水果;290191加工过的水果制成的拼盘;290198腌制浆果;290199鳄梨酱;290212坚果制抹酱;290229压制成型的果泥;290237加工过的水果;290256糖姜;290260奶油浆果泥;290265以蔬菜为主的零食小吃;C290028桂花;C290029青丝;C290030红丝;C290031糖玫瑰;C290032柿饼;C290033百合干;C290034柑饼;C290035干桂圆;C290036陈皮梅;C290037话梅;C290038干荔枝;C290039山楂片;C290040桂花姜;C290041莲子;C290042干枣;C290093以果蔬为主的零食小吃;C290094加工过的槟榔;C290099椰蓉;C290100莲蓉;C290101芝麻蓉;C290107豆沙;C290115芝麻酱;水果泥;速冻水果;无花果干;西瓜酱;西梅干;椰丝;椰子粉;香蕉片;土豆条;榴莲干;加工过的橄榄;坚果酱;桔饼;芒果干;蜜饯水果;木瓜干;木薯片;桑葚干;食用松花粉;蔬菜脆片;酒渍水果;蓝莓干;蓝莓果酱;油炸山药薄片;干椰枣;水果皮;糊状山梨豆(鹰嘴豆酱);低脂土豆片;苹果酱;越橘果酱(蜜饯);加工过的杏;磨碎的马铃薯块;苹果酱(蜜饯);加工过的椰肉;水果抹酱;加工过的鳄梨;榛子抹酱;水果干粉;炸薯格;加工过的桑椹;粉状果仁酱;以甜玉米粒为主的零食小吃;以魔芋为主的零食小吃;羽衣甘蓝脆片;蔓越莓果酱;果泥皮;煮熟的橄榄;蔓越莓果酱(蜜饯);木薯薯片;猕猴桃片;桃片;发酵的水果;鳄梨酱(捣碎的鳄梨);炸土豆饼;蔓越莓干;水果慕斯;果脯;枣泥;炸薯条;加工过的橙子;加工过的桃子;混合水果干;蛋糕和馅饼用水果馅料;紫薯片;磨碎的杏仁;马铃薯丸子;加工过的苹果;加工过的荔枝;即食薯泥;马铃薯薯条;干橄榄;腌渍水果;以土豆为主的零食小吃;菠萝干;冷冻薯条;冷冻炸薯条;柠檬酱;草莓干;油炸土豆;番茄蜜饯;膨化蔬菜片;膨化水果片;膨化土豆片;苹果片;橄榄酱;水果干;水果果酱
2904-腌渍、干制水果及制品(旧版本)
新增非规范:橄榄酱2904,混合水果干2904,加工过的橄榄2904,水果干2904,土豆条2904,无花果干2904,西梅干2904,椰丝2904,椰子粉2904,油炸土豆2904,炸薯条2904        (一)腌制水果290017, 脱水椰子290021, 冷冻水果290025,葡萄干290027, 水果蜜饯290035, 糖渍水果290035,椰枣290038, 炖熟的水果290043, 果肉290045,腌橄榄290090, 果皮290115, 碎杏仁290117,水果片290131,浸酒的水果290133,食用花粉290134,以水果为主的零食小吃290160,糖煮水果290179         油炸土豆片290019,土豆煎饼290148,土豆片290154,低脂土豆片290176,低脂炸土豆片290176,鳄梨酱(捣碎的鳄梨)290199,坚果制抹酱290212         花生酱290007,果酱290024,柑桔酱290079,苹果泥290155,蔓越莓果酱(蜜饯)290156,芝麻酱290157,糊状山梨豆(鹰嘴豆酱)290158,水果色拉290104,加工过的水果制成的拼盘290191,腌制浆果290198,椰茸C290099,莲茸C290100,芝麻茸C290101         ※桂花C290028,青丝C290029,红丝C290030,糖玫瑰C290031, 柿饼C290032, 百合干C290033,柑饼C290034,干桂圆C290035,陈皮梅C290036,话梅C290037, 干荔枝C290038, 山楂片C290039, 桂花姜C290040,莲子C290041,干枣C290042, 以果蔬为主的零食小吃C290093,豆沙C290107         (二)※加工过的槟榔C290094 注:
1.本类似群各部分之间商品不类似; 2.食用花粉与3103花粉(原材料)类似; 3.土豆片,油炸土豆片,低脂土豆片,低脂炸土豆片,以果蔬为主的零食小吃与第八版及以前版本3010膨化土豆片交叉检索; 4.水果片,以水果为主的零食小吃,以果蔬为主的零食小吃与第八版及以前版本3010膨化水果片、蔬菜片交叉检索; 5.跨类似群保护商品:以果蔬为主的零食小吃(2904第(一)部分,2911); 6.水果色拉与第十版及以前版本2909 交叉检索; 7.椰茸,莲茸,芝麻茸,豆沙与第十版及以前版本3007椰茸,莲茸,芝麻茸,豆沙交叉检索。