第1类
第2类
第3类
第4类
第5类
第6类
第7类
第8类
第9类
第10类
第11类
第12类
第13类
第14类
第15类
第16类
第17类
第18类
第19类
第20类
第21类
第22类
第23类
第24类
第25类
第26类
第27类
第28类
第29类
第30类
第31类
第32类
第33类
第34类
第35类
第36类
第37类
第38类
第39类
第40类
第41类
第42类
第43类
第44类
第45类
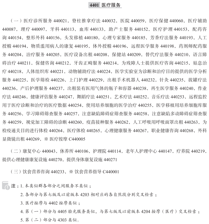
4401-医疗服务(更新时间:2024年07月25日)
440021医疗诊所服务;440032脊柱推拿疗法;440043康复中心;440059医院;440060医疗保健;440087医疗辅助;440097理疗;440106休养所;440113牙科;440114护理院;440133血库;440147老年人护理中心;440152接生;440152助产士服务;440153医疗护理;440154配药咨询;440156整形外科;440180头发移植;440185心理专家服务;440193芳香疗法服务;440194人工授精;440195物质滥用病人的康复;440196体外授精;440198远程医学服务;440204药剂师配药服务;440205治疗服务;440208医疗设备出租;440209保健站;440210替代疗法服务;440211语言障碍治疗;440212保健咨询;440214牙齿正畸服务;440215为残障人士提供医疗咨询;440218姑息治疗;440219疗养院;440221人体组织库;440224动物辅助疗法;440225医学实验室为诊断和治疗目的提供的医学分析服务;440226医学筛检;440229上门护理;440232出租手术机器人;440233饮食营养咨询;440235针灸;440236拔罐疗法;440237产后护理服务;440238出租装有医用气体的瓶子和容器;440240再生医学服务;440246作业疗法;440247健康评估服务;440251舞蹈疗法;440252艺术疗法;440253音乐疗法;440254远程监控用于医疗诊断和治疗的医疗数据;440255使用培养细胞的医学治疗;440256医学移植用培养细胞库服务;440257学习障碍筛查服务;440258注意缺陷障碍症筛查服务;440259注意缺陷多动障碍症筛查服务;440260视觉加工障碍的诊断;440262疫苗接种服务;440263人工呼吸用呼吸面罩出租;440264为检疫通关目的进行体检;440265医疗体检;440267心理健康服务;440268职业健康咨询;440269外科显微镜出租;440270提供心理健康康复设施;440271提供身体康复设施;C440001饮食营养指导;C440005医疗按摩;口腔医疗护理服务;泌尿妇科服务;认知行为治疗(CBT);辩证行为治疗(DBT);激光去除灰指甲;螯合疗法服务;牙科根管治疗服务;牙齿涂氟治疗服务;牙齿植入服务;镶牙服务;体重控制咨询服务;提供癌症筛查服务;祛痣服务;骨质疏松症筛查;深层组织按摩;芳香疗法;不孕治疗服务;艾灸疗法;医用X光设备出租;超声波诊断设备出租;假体的安装;乳腺X光检查服务;治疗关节脱位、扭伤、骨折或类似损伤(柔道损伤);眼库服务;精子捐赠服务;牙科美容;精神病测试;有关过敏症的建议;医疗目的的行为分析;矫形器具的调试;提供长期护理设施;护理性质的临时看护服务;由保健提供者根据合同通过网络提供的保健服务;牙医咨询;成瘾治疗服务;人血采集和保存;管理型医疗保健服务;产科服务;吸毒病人的康复;减肥节食计划和监督;与病人治疗相关的医学分析服务;失眠治疗服务;提供健康信息;戒烟治疗;体检服务;在线医疗服务;试管受精;健康顾问服务;心理治疗;心理咨询;休养所服务;牙齿增白服务;医疗器械出租;医疗器械和设备出租;医疗器械和仪器出租;与疾病诊断和治疗有关的医疗检测服务;与心脏相关的医学筛查;整骨疗法服务;医疗用途的基因检测;护理;护理服务;疾病诊断;医疗服务;医疗辅助服务;艾灸;医疗信息;用于诊断或治疗的医疗检测;辅助医疗服务;妇科;外科;远程医疗服务;针灸服务;口腔修复;医疗诊所;试管授精;水疗服务;医疗咨询;脐带血库;提供心理治疗;提供医疗信息;指压按摩;中医诊所;牙科保健服务;眼科服务;脊椎指压治疗服务;食品营养咨询;营养咨询;有关保健的咨询服务;临床诊断服务;配药;糖尿病筛查服务;DNA筛查(为医疗目的);假体的安装调试;矫形装置的安装调试;妇科宫颈涂片检查;流动开展牙科护理服务;流动医疗诊所服务;为慢性病患者提供脊椎按摩服务;向病人提供个人医疗咨询服务;心理评估和测验服务;与精神压力相关的医学咨询;医疗专用床出租;提供心理复健设施;为医疗目的进行癌症基因检测;支气管热成形术治疗;毛发移植;肾脏病学领域的医疗服务;提供有关减肥的医疗咨询服务;睡眠呼吸暂停方面的健康筛查服务;睡眠呼吸暂停方面的医学筛查服务;皮肤激光美容治疗;听力测试咨询;抽脂服务;干细胞治疗服务;外科手术机器人出租;老年护理;言语和听力治疗;牙科镇静服务;牙齿贴面修复;超声波洁牙;洗牙服务;提供有关针灸的信息;激光去除静脉曲张;免疫检测服务(为医疗目的);植皮手术;口腔外科服务;营养顾问服务;精神分析疗法;精神动力学疗法;治疗阿尔茨海默氏症的医疗保健服务;流动开展脊椎按摩服务;有关去除、治疗和处理干细胞的医疗服务;心理诊断服务;哺乳咨询服务;成人脊椎按摩服务;儿童脊椎按摩服务;通过电话提供医疗保健信息;进行心理评估和测验;体外授精医疗服务;儿科护理服务;饮食疗法咨询;物理康复;提供物理康复设备;矫形装置安装;试管受精医疗服务;日式传统按摩;皮肤癌治疗服务;孕期按摩服务;居家医疗保健服务;视力筛查服务;激光矫正视力服务;有关人体细胞的去除、治疗和处理的医疗服务;有关人体血液的清除、治疗和处理的医疗服务;为病人诊断和治疗进行医疗分析;为体能评估进行医学测试;门诊患者和住院患者的护理服务;通过互联网提供有关心脑血管疾病治疗信息;干细胞库服务;精子库服务;提供有关艾灸的信息;假肢安装;热石按摩疗法服务;脱瘾治疗服务;饮食疗法咨询服务;乳腺癌筛查服务;前列腺癌筛查服务;慢性疼痛治疗领域的医疗服务;健美按摩设备出租;医用按摩器械出租;拔罐治疗;刮痧治疗;体育心理咨询;心理健康筛查服务;通过全球计算机网络提供医疗保健信息;微晶磨皮服务;对体育运动参与者进行使用非法或违禁兴奋剂的药物测试;矫形器的安装调试;住院治疗服务;住院医疗顾问服务;为指导治疗和评估效果向接受康复治疗的病人进行医疗评估服务;肠癌筛查服务;宫颈癌筛查服务;肝炎筛查服务;睾丸癌筛查服务;提供护理服务相关信息;哮喘相关的健康筛查服务;为医疗目的提供行为分析;肿瘤学领域的医疗服务;为心理学目的进行性格测试;塑身理疗;音乐疗法服务;有关保健的顾问服务;矫形装置的调试;化疗服务;基因筛查(为医疗目的);通过网站提供保健信息;为医学目的而进行的心理测试;血管筛查;冷冻治疗服务;心理护理;拔罐治疗服务;为医疗目的进行X光检查;酒精成瘾患者的康复医疗;提供脊椎按摩疗法信息;癌症诊断医学分析服务;心理卫生服务;婴儿心理治疗;正骨服务;帮助个人戒烟的健康护理服务;采血服务;足部医疗护理;反射疗法服务;精神病治疗服务;药房配药服务;语言障碍治疗服务;运动医学服务;提供在线医疗咨询服务;内科医生服务;提供在线医疗信息;替代疗法;通过网站提供医学信息;糖尿病方面的医疗服务;保健诊所服务;心理治疗服务;对人健康状况的远程检验;用药咨询;医学检查服务;穴位按摩疗法;由医生和其他专业医护人员提供的医疗辅助咨询;为医疗目的进行基因检测;提供戒烟服务;音乐治疗服务;为病人提供用药信息;出诊服务;结肠镜检查服务;DNA筛选(为医疗目的);整形外科服务;整容手术服务;牙科美容服务;提供用于疾病的激光治疗;激光视力矫正手术服务;流动医疗救护;针对身体、心理和认知的音乐疗法;救护车内提供的紧急医疗辅助;私人疗养院;心理专家;心理评估服务;有关病人治疗的医疗分析服务;通过互联网提供医疗信息服务;营养师服务;皮肤科服务
4401-医疗服务(旧版本)
新增非规范:成瘾治疗服务4401,反射疗法服务4401,基因筛查(为医疗目的)4401,矫形装置的调试4401,戒烟治疗4401,配药4401,皮肤科服务4401,塑身理疗4401,为心理学目的进行性格测试4401,牙医咨询4401,艺术疗法4401,音乐疗法服务4401,营养师服务4401        (一)医疗诊所服务440021, 医疗按摩440032, 医院440059,医疗保健440060, 医疗辅助440087, 理疗440097, 牙科440113, 血库440133, 接生440152, 医疗护理440153, 医药咨询440154, 整形外科440156, 头发移植440180, 心理专家服务440185,芳香疗法440193, 人工授精440194, 物质滥用病人的康复440195, 试管受精440196, 远程医学服务440198, 药剂师配药服务440204,治疗服务440205,医疗设备出租440208,保健站440209,替代疗法440210,语言障碍治疗440211,健康咨询440212,牙齿正畸服务440214,为残障人士提供医疗咨询 440215,姑息治疗440218,人体组织库440221         (二)疗养院440219, 休养所440106,护理院440114,老年人护理中心440147,康复中心440043         (三)※饮食营养指导C440001 注:
1.本类似群各部分之间服务不类似; 2.各部分与第七版及以前版本4203相对应的各自然段分别交叉检索; 3.医疗按摩与4402按摩类似; 4.第(二)部分与4303养老院类似。