2024-04-09
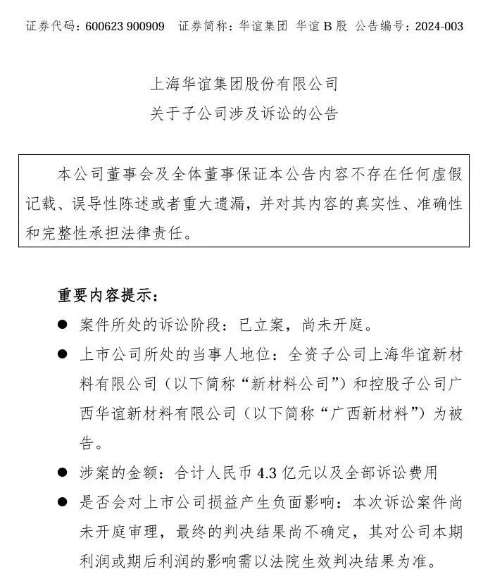
2024年4月2日,上海华谊集团股份有限公司(以下简称“华谊集团”) 发布子公司涉及诉讼进展的公告。公告显示,华谊集团的两家子公司被阿克马公司(Arkema Inc.)起诉侵犯两项专利,索赔金额合计4.3亿元!
华谊集团不是大家熟知的华谊兄弟,而是由上海市人民政府国有资产监督管理委员会授权,通过资产重组建立的大型化工企业集团,是一家中国500强企业。
而诉讼的对家,是欧洲化工巨头Arkema公司(阿克马),在2023年全球化工企业50强中排名第38。

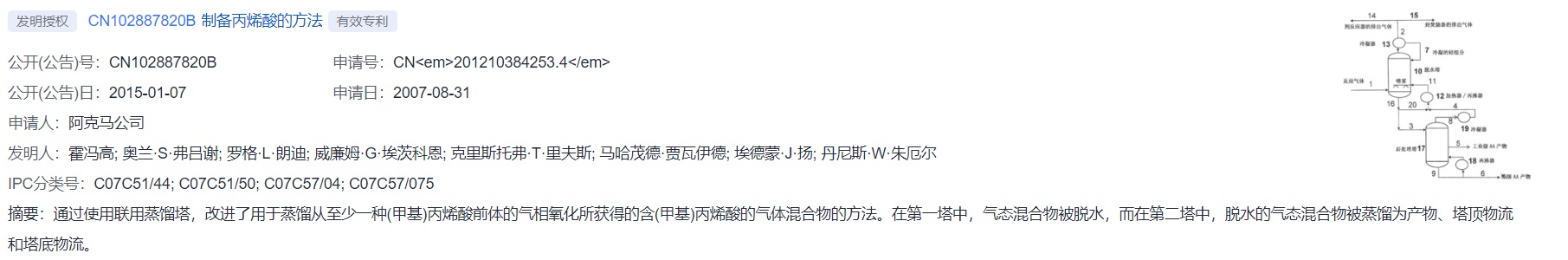
第200780034079.8号名称为“制备丙烯酸的方法”涉案专利是陶氏化学于2007年申请的,2010年转让给了阿克马公司;
而第201210384253.4号名称为“制备丙烯酸的方法”专利实际申请于2012年,是前述专利的分案,由阿克马公司申请。

因此,这两件专利属于同一个专利族。而目前该族的专利也已经在全球市场布局了二十多件。
值得注意的是,这个发明专利再过3年就过20年的保护期了,不知道此时起诉意在何为?
什么是丙烯酸?跟我们有什么关系呢?
丙烯酸是纸尿裤、卫生巾等日常产品的上游原材料。
丙烯酸80%的下游应用的就是丙烯酸酯和高吸水性树脂SAP,SAP的吸水量可达自身质量的数百倍,吸水速度快,并且保水性强,即使在受热、加压条件下也不易失水。据统计,SAP下游消费中,用于生产婴儿纸尿片/裤占总消费量的70%。
这4.3亿索赔,如果最后均摊到相关产品上,可能把纸尿裤成本抬高,商品卖得更贵,从而影响我们老百姓的钱袋。
目前该案件处于立案阶段,尚未开庭审理,最终的判决结果尚不确定。