2026-02-27

现就调整光伏等产品出口退税政策有关事项公告如下:
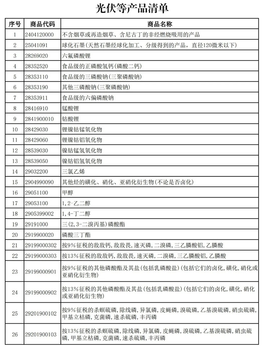
一、自2026年4月1日起,取消光伏等产品增值税出口退税。具体产品清单见附件1。
二、自2026年4月1日起至2026年12月31日,将电池产品的增值税出口退税率由9%下调至6%;2027年1月1日起,取消电池产品增值税出口退税。具体产品清单见附件2。
三、对上述产品中征收消费税的产品,出口消费税政策不作调整,继续适用消费税退(免)税政策。
四、本公告所列产品适用的出口退税率以出口货物报关单注明的出口日期界定。
特此公告。附件地址在文末!


据悉此次调整并非首次,光伏和电池产品此前已经历过一轮出口退税税率下调。2024年12月1日起,部分成品油、光伏、电池、部分非金属矿物制品的出口退税率从13%下调至9%,其中就包括光电池(即太阳能电池),且包含2026年目录中所有电池产品。
出口退税税率从最高一档13%降至9%,再到完全取消出口退税,这是光伏和电池产品全球竞争力提升的结果。
近年来光伏出口价格呈现“踩踏式下跌”,光伏组件价格从2023年初的0.24美元/瓦降至0.09美元/瓦,降幅超六成,直接导致2024年光伏产品出口额同比下降33%。2024年退税率从13%下调至9%的调整,并未扭转相关产品价格低迷的态势,企业仍大面积亏损,下调4个百分点的退税税率没能改变行业供需失衡的情况,客观上也推动了此次更有力度政策调整的出台。
光伏和电池已是我国的强势出口产品,其全球竞争力已达到无需政策扶持的成熟阶段。目前全球约80%的太阳能电池、70%的锂电池由中国生产,在全产业链形成了无可替代的规模优势与成本优势。
在技术层面,我国主导了单晶硅生长和加工的核心技术创新,太阳能电池效率多项世界纪录被中国企业包揽,实现了从多晶硅到组件的全链条技术自主。建立在技术、规模、成本之上的硬实力,使得出口退税对光伏和电池产业的扶持效应已十分有限,政策退出成为产业成熟的必然选择。
从政策延续性来看,2024年12月1日起,铝材、铜材等59个商品代码对应的产品已被取消出口退税;而2026年政策调整清单涵盖247个商品代码,除光伏和电池外,还包括矿物加工及建筑材料、玻璃及玻璃制品等多个大类。
此次政策设置了过渡期,相关企业需开始着手应对,市场将很快显现出政策调整带来的系列变化。